尊龙凯时(中国)人生就是搏!
首页
企业介绍
企业概况
领导寄语
企业文化
荣誉资质
新闻中心
城建资讯
项目资讯
通知公告
业务领域
地产开发
代建事业
物业管理
租赁业务
投资者关系
基本信息
信息披露
企业党建
党的建设
廉政建设
党建风采
人力资源
人才战略
诚聘英才
招采信息
供应商招募
预公告
成交结果
联系尊龙凯时(中国)人生就是搏!
新闻中心
SCROLL MORE
城建资讯
项目资讯
通知公告
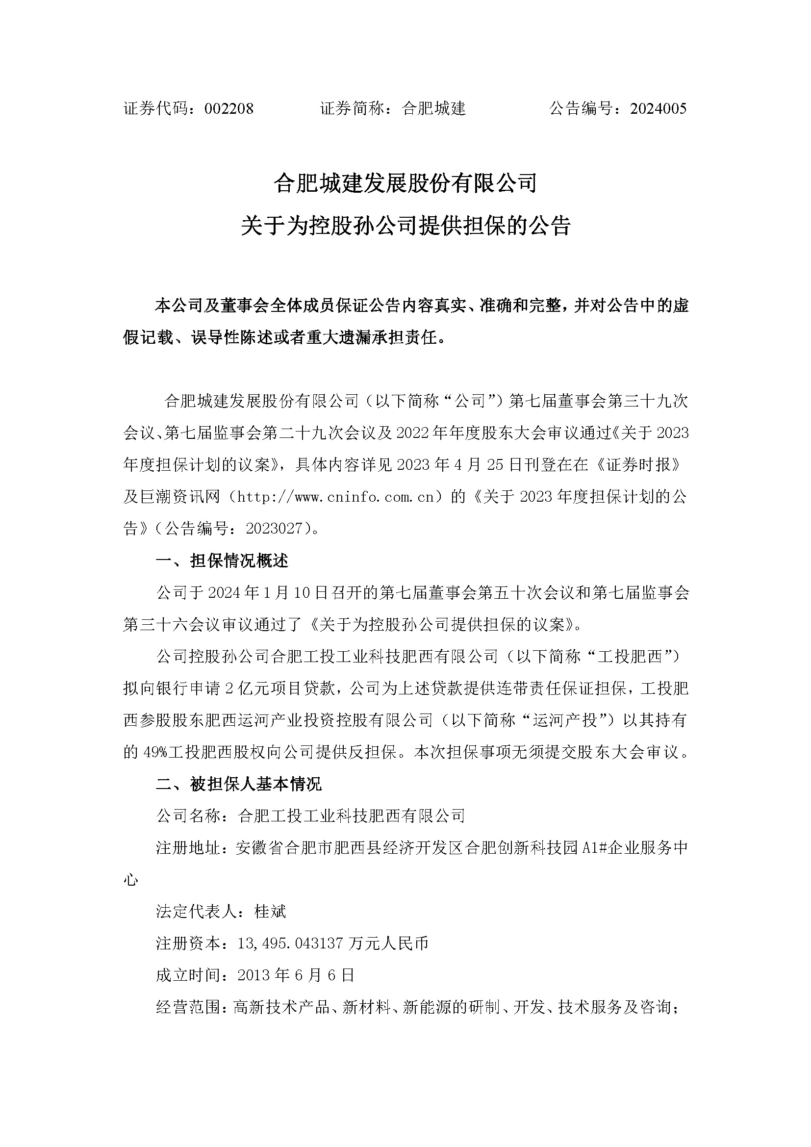
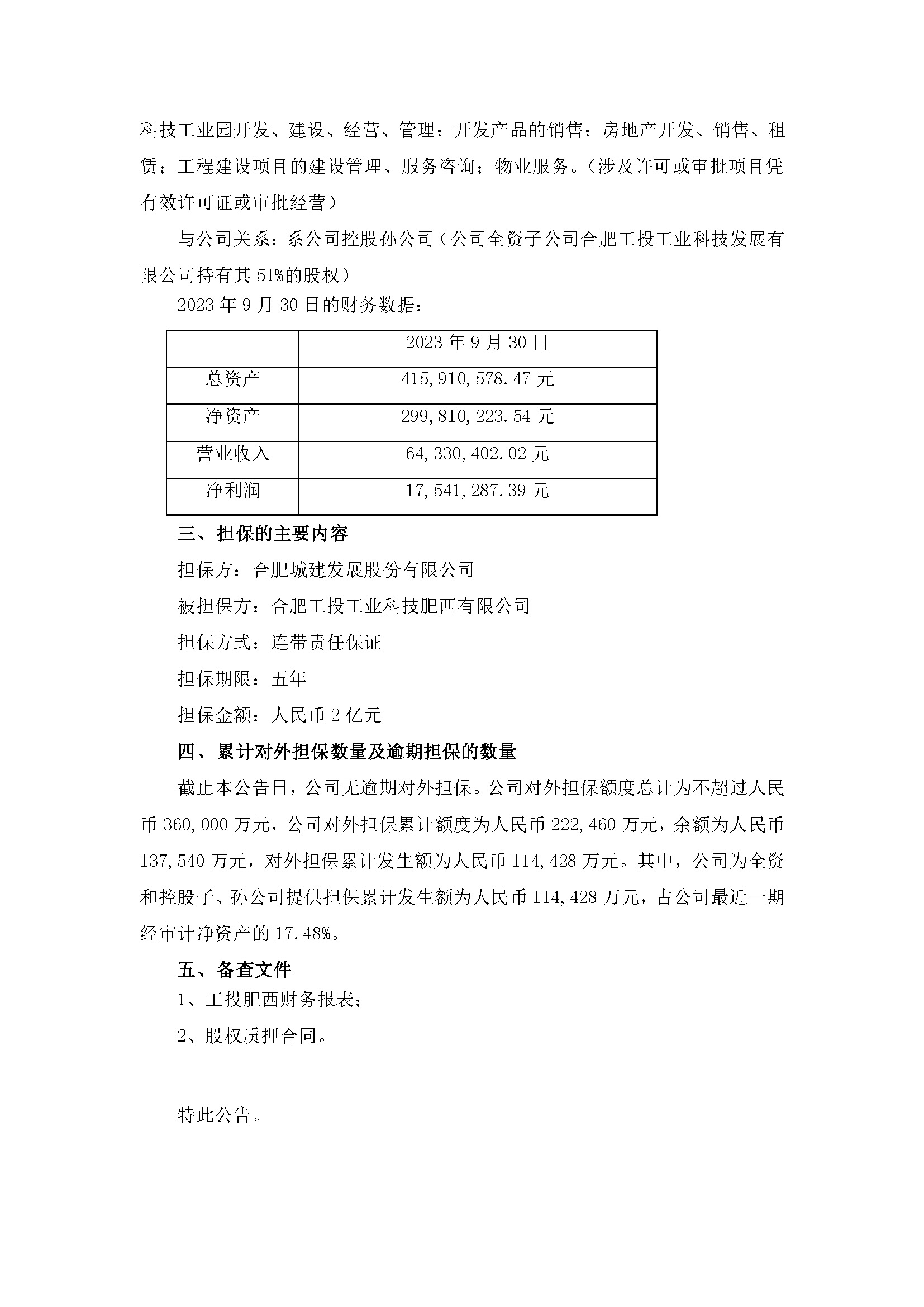
尊龙凯时(中国)人生就是搏! 关于为控股孙公司提供担保的公告
时间:
2024-01-14 09:00
来源:
浏览量:
11255
上一篇:
尊龙凯时(中国)人生就是搏! 关于召开2024年第一次临时股东大会的通知
2024-01-14
下一篇:
尊龙凯时(中国)人生就是搏! 关于提名非独立董事候选人的公告
2024-01-14
返回
Copyright © 2021 尊龙凯时(中国)人生就是搏! All Rights Reserved.
   
Designed by Wanhu.
法律声明
网站地图
联系尊龙凯时(中国)人生就是搏!
友情链接
合肥市国资委
合肥兴泰
合肥工投
共产党员网
合肥先锋网